伟德国际(victor1946)官方网站-Officials Website
加为收藏
|
联系我们
|
设为首页
网站首页
关于伟德国际victor1946
公司新闻
工程展示
政策法规
企业文化
综合新闻
当前位置:
首页
-
公司新闻
-
综合新闻
公司表彰2024年度创优创建获奖单位
发表时间:2025-1-26 23:21:11
来源:党群工作部 任雁平
浏览人数:1319人
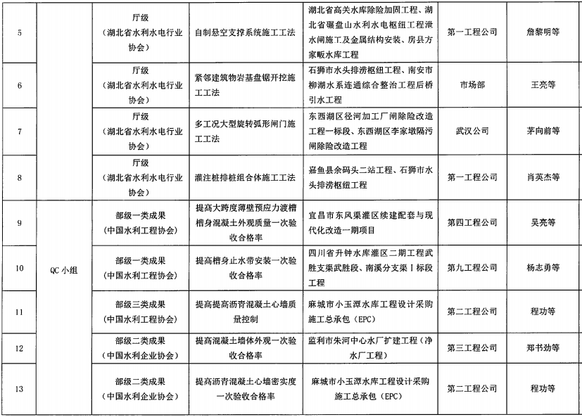
2024年,公司创优创建活动蓬勃开展,取得了较好的成绩。根据公司发展规划要求及行业市场信誉、业绩需要,为进一步提升公司软实力,鼓励全体员工积极投入到创优创建活动中来,勇于创新、勤于创建,为公司未来发展作出更多贡献。根据《湖北伟德国际victor1946建设股份有限公司关于印发2023年质量创优奖惩办法的通知》,现决定对2024年度获奖单位及个人进行表彰奖励,名单如下:
上一篇:公司隆重举办2025年新春团拜会
下一篇:公司表彰2024年度公司安全生产先进集体和先进个人
责任编辑:
dayu
审核签发:
admin
打印此文
关闭窗口